「応援する権利をやろう」 中国の地方クラブ・永州隊が歌唱テストや1000m走など含む“サポーター試験”の実施を発表→炎上撤回
- 2026.04.24 00:19
- 70
ここ数年、各地域のローカルサッカーリーグが盛り上がりを見せている中国。
湖南省の地域リーグ「湘超」は 2016年に創設された省級リーグ で、現在は 湖南省14市州をカバーし、12クラブ前後が参加する大規模リーグ へと成長しています。
その中で、湖南省永州市を本拠地とするクラブ「永州隊」が立ち上げた公式サポーターの募集要項が話題になっています。

こちらがその募集要項。

永州隊は私設サポーターグループを認めていないため、公式サポーターグループに入らないと応援団としての活動に参加できないのですが、入会するためにはなんと試験を受ける必要あり!
この試験内容で、合格ラインは70点だそうです。
・応援歌の歌唱審査:30点
・応援歌の歌唱熟練度:15点
・応援動作の実技試験:15点
・筆記試験(サッカーの基礎知識・協会規章など):20点
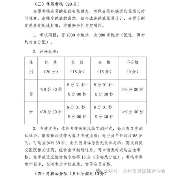
・体力テスト:20点(男性1000m走/女性800m走)
- 8分30秒以内=優:20点
- 9分以内=良:18点
- 9分30秒以内=可:15点
- 9分30分超=不合格:0点
・協会活動への貢献度などで最大10点の加点あり
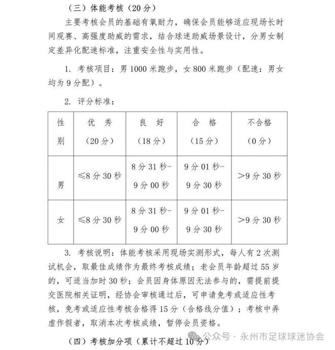
・応援歌の歌唱熟練度:15点
・応援動作の実技試験:15点
・筆記試験(サッカーの基礎知識・協会規章など):20点
・体力テスト:20点(男性1000m走/女性800m走)
- 8分30秒以内=優:20点
- 9分以内=良:18点
- 9分30秒以内=可:15点
- 9分30分超=不合格:0点
・協会活動への貢献度などで最大10点の加点あり
応援歌や応援動作の実技をチェックされ採点を受けるという、いきなりメンタルを試される試験内容。
これって音痴だとアウトなんですかね?
さらに筆記試験があり、1000m走のタイムも条件というのはまるで軍隊のよう。
当然ながら、中国のSNSで「何様だ!」と炎上し、この募集要項は取り下げられたそうです。
かなりお高くとまったサポーター募集条件ですが、それだけ希望者が多いということなのかもしれません。
動画を見ると、確かに統率は取れているようですね。
ブログRSS
アンテナサイトRSS
おすすめ記事
70 コメント
コメントする
-
/ ̄\
| |
\_/
|
/  ̄  ̄ \
/ \ / \
/ ⌒ ⌒ \ よくぞ応援すると言ってくれた
| (__人__) | 褒美として応援するための試験を受ける権利をやろう
\ ` ⌒´ / ☆
/ヽ、–ー、__,-‐´ \─/
/ > ヽ▼●▼<\ ||ー、.
/ ヽ、 \ i |。| |/ ヽ (ニ、`ヽ.
.l ヽ l |。| | r-、y `ニ ノ \
l | |ー─ |  ̄ l `~ヽ_ノ____
/ ̄ ̄ ̄ ̄ヽ-'ヽ–' / オプーナ /|
.| ̄ ̄ ̄ ̄ ̄ ̄|/| | ̄ ̄ ̄ ̄ ̄ ̄|/| ______
/ ̄オプーナ/|  ̄|__」/_オプーナ /| ̄|__,」___ /|
| ̄ ̄ ̄ ̄ ̄|/オプーナ ̄/ ̄ ̄ ̄ ̄|/ オプーナ /| / .|
| ̄ ̄ ̄ ̄ ̄| ̄ ̄ ̄ ̄ ̄|/l ̄ ̄ ̄ ̄| ̄ ̄ ̄ ̄ ̄|/| /
| ̄ ̄ ̄ ̄ ̄ ̄ ̄ ̄ ̄ ̄ ̄ ̄ ̄ ̄ ̄ ̄ ̄ ̄ ̄ ̄ ̄ ̄ ̄|








ID: EwNDllMjJh
クリアソンに近いもんがあるな
ID: Y2ZGMwYjE0
日本のコアサポ勢受けたら壊滅しそう
ID: M1ZjEzNTY1
オプーナももう20年前なのか…
ネタ通じないだろ
ID: Y5NTIyMmI4
音痴だったり太ってたりと生まれ持った体型・体質の問題でクリアできない人はどうしようもないな
ID: M4NmU4MjU3
最前席で裸になって応援してる奴は、体脂肪率の条件をつけてほしい
ダルダルな身体を見せられるのはキツい
ID: I4MDQ4Zjgy
1000m8分半てまあまあ優しいな
ID: ZkMGE3ODkw
サンバデジャネイロの高音が出ないレイソルサポーター全員アウト!
ID: YxNGZiNTUy
蝗はキング牛丼13杯と卵96個食べるサポーター試験があるらしい
ID: U5ZTcwMTQ0
オプーナって書こうとしたらもう書かれてた
ID: YxZGNiM2Vm
※8
グルメとグルマンは違うから(´・ω・`)
ID: ExYzhkMmM2
タイトルだけで中国地方の地域クラブかと思った
ID: c4OGY0NTdl
「クククク。。。
70点で、
いいんだな?」
ID: QwZmFmZTIy
中国で村サッカーが流行してるのを知ってたけど
ついに地域リーグにまで熱気が移ってきたんだね
この勢いでド級リーグを駆逐して新たなリーグとして台頭したら
本物の中国代表が出来るかもしれない
ID: hkOTliNThm
/ ̄\
| |
\_/
|
/  ̄  ̄ \
/ \ / \
/ ⌒ ⌒ \ よくぞ応援すると言ってくれた
| (__人__) | 褒美として応援するための試験を受ける権利をやろう
\ ` ⌒´ / ☆
/ヽ、–ー、__,-‐´ \─/
/ > ヽ▼●▼<\ ||ー、.
/ ヽ、 \ i |。| |/ ヽ (ニ、`ヽ.
.l ヽ l |。| | r-、y `ニ ノ \
l | |ー─ |  ̄ l `~ヽ_ノ____
/ ̄ ̄ ̄ ̄ヽ-'ヽ–' / オプーナ /|
.| ̄ ̄ ̄ ̄ ̄ ̄|/| | ̄ ̄ ̄ ̄ ̄ ̄|/| ______
/ ̄オプーナ/|  ̄|__」/_オプーナ /| ̄|__,」___ /|
| ̄ ̄ ̄ ̄ ̄|/オプーナ ̄/ ̄ ̄ ̄ ̄|/ オプーナ /| / .|
| ̄ ̄ ̄ ̄ ̄| ̄ ̄ ̄ ̄ ̄|/l ̄ ̄ ̄ ̄| ̄ ̄ ̄ ̄ ̄|/| /
| ̄ ̄ ̄ ̄ ̄ ̄ ̄ ̄ ̄ ̄ ̄ ̄ ̄ ̄ ̄ ̄ ̄ ̄ ̄ ̄ ̄ ̄ ̄|
ID: EwMjNhOGYx
オプーナのAAがねーじゃん!管理人なにやってんだ
と思ったらコメ欄にあった
ID: MzNDU0YWQ1
※14
これを見に来た
ID: I4NzJmY2E4
10000km8分半は早歩き程度でもいけるな
ID: Q2NzhmZDk4
でもオプーナ実際おもろいゲームではあった
ID: Q0NDVjMmQ3
選手のそっくりさんプラス20ポイント、なにも見ずにエンブレム描きプラス10ポイントとか入れとけば炎上しなかった
ID: Y2MTRhMjhl
もう応援できないねぇ